• Hello Visitor!
  • Log In or Register
  • Home
  • My profile
Medicine & Health
  • Home
  • About
    • About M&H
    • Aims and Scope
    • Editorial Board
    • Reviewers
  • Issues
    • Current Issue
    • Browse Archive
    • Search
  • Article In Press
  • For Authors
    • Instruction To Authors
    • Online Submission
  • For Reviewers
    • Instruction To Reviewers
  • Contact
  • Reviewer Agreement Form
  • Search issue

MEDICINE & HEALTH

About

  • Aims and Scope
  • Editorial Policies and Guidelines
  • Editorial Board

Issues

  • Current Issue
  • Browse Archive

For Authors

  • Guidelines for Authors
  • Submit manuscript
  • Keyword guideline (MeSH)
  • Guidelines for online submission

For Reviewers

  • Review Comments Form
  • Reviewer Agreement Form
  • Guide for Reviewer

Related Links

  • Universiti Kebangsaan Malaysia
  • UKM Medical Centre
  • Centre for Research and Instrumentation Management
  • Centre for Graduate Management
Home
Share |

vaginismus

Vaginismus Treatment
Article | May 25, 2016 - 2:55pm | By AMEERAH ADEELAH MA, KANIT TD, HATTA S
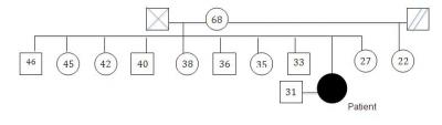
Figure 1: Family tree of the patient
Related Terms:
anxiety-depression
primary
vaginismus
Case report
kerisauan-kemurungan
primer
vaginismus
  • Home
  • Current Issues
  • Archive
  • For Authors
Get the main site RSS feed